About Us
PT. SWANAYA PRISADI INDONESIA is a limited liability company that is engaged in General Trading, Engineering and Integration Package are located at LRT City Bekasi, Bekasi Timur. Founded at Bekasi 2018 in accordance with applicable regulations in the Republic Indonesia on the basis of a notary deed Dea Cheryna, SH., M.Kn. in Bekasi. Our Services Acting responsibly and sustainably can only be implemented through joint collaboration of business and society. We are provide services in various industries such as Oil & Gas, Petrochemical and Power. We are ready for making good cooperation, continuously delivering safe and high quality projects and services to our existing clients and facing new challenges forward. From our interaction with professional associations we are always up-to-date with the latest market developments and policies.
Documents
Services
Our work includes Mechanical, process, utility flow diagrams, piping & instrumentation diagrams. We generate a detailed evaluation packet consisting of civil, mechanical, electrical, instrumentation and telecommunication plan with listed specification & procurement. All our work adheres the engineering standard and are reviewed by a third party such as HAZOP, HAZID and environmental reviews.
Product
- All
- Integrator
- Filter
- Flare
- Air Dryer
- Engineering
Project
TRANSFER PUMP
PT. ANDALAN NUSA SINERGI
WATER SPRAY NOZZLE
PT. ANDALAN NUSA SINERGI
WATER-BASED FIRE FIGHTING EQUIPMENT
PT. HANOCHEM TIAKA SAMUDERA
MOORING CHOCK, HI SEA CHINA
PT. PRIMA ERA MITRA
HIGH VELOCITY P/V VALVE
PT. PRIMA ERA MITRA
BUTTERFLY VALVE, DBV VALVE CHINA
PT. PRIMA ERA MITRA
DELUGE VALVE
PT. HANOCHEM TIAKA SAMUDERA
RE-CUTTING PIPA
PT. ILIDAYA BUMI ENERGI
SEWAGE TREATMENT PACKAGE
PT. ILITAMA NUSA SETARA
WATER FILTER PACKAGES
STASIUN PENGUMPUL JATI ASIH PERTAMINA
FUEL GAS PACKAGES
STASIUN PENGUMPUL JATI ASIH PERTAMINA
CRUDE OIL STABILIZATION
STASIUN PENGUMPUL JATI ASIH PERTAMINA
INTEGRATOR PACKAGES
STASIUN PENGUMPUL JATI ASIH PERTAMINA
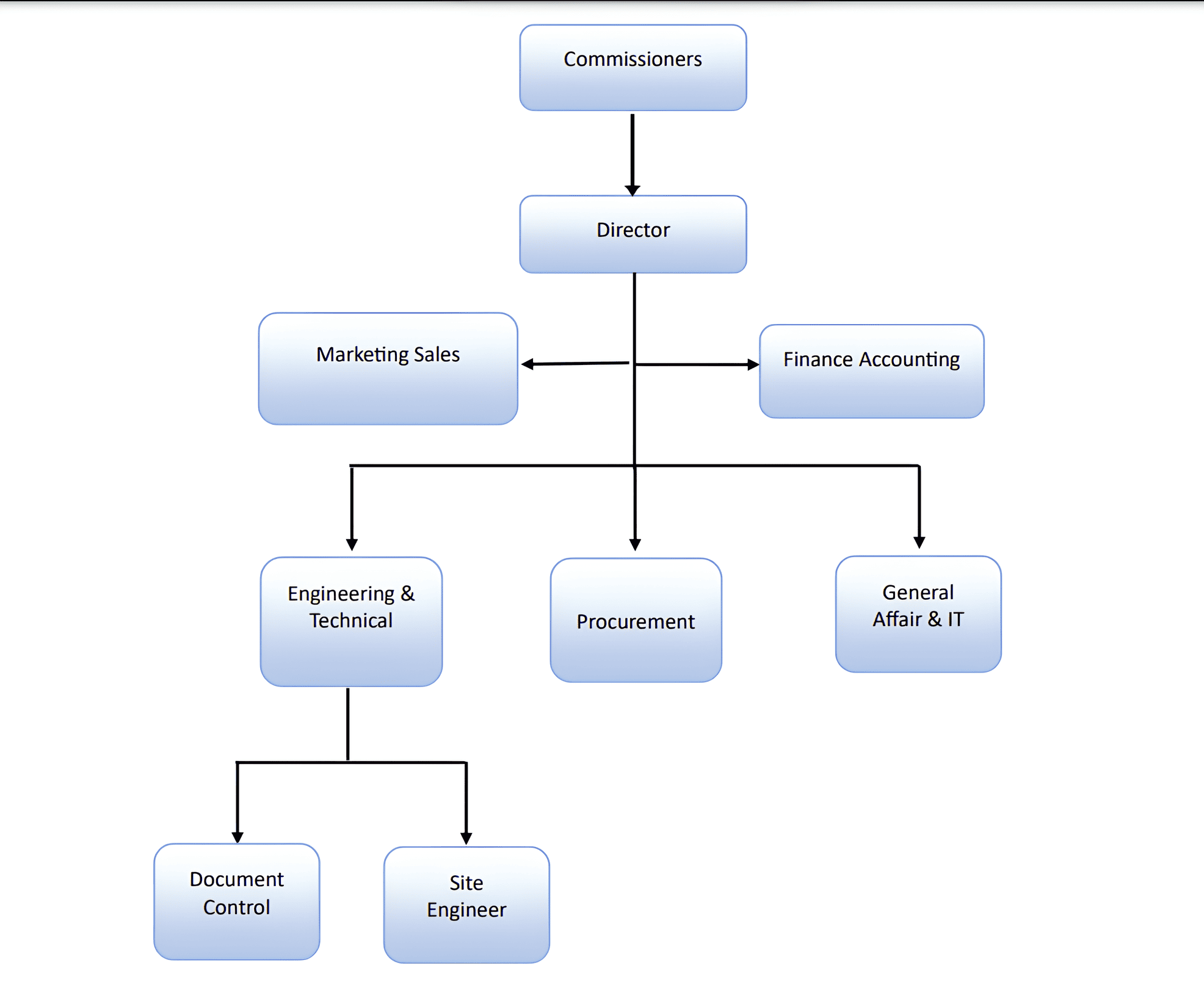
Organization Chart
Contact
Our Address
Ruko New Westfield blok ER-8 No. 23
RT.002/RW.010, Mustika Jaya, Kec. Mustika Jaya, Kota Bks, Jawa Barat 17158
Email Us
info@swanayaprisadi-i.com
sales@swanayaprisadi-i.com
Call Us
Phone/Fax:
+62 21 - 3871 6181
PT. SWANAYA PRISADI INDONESIA

